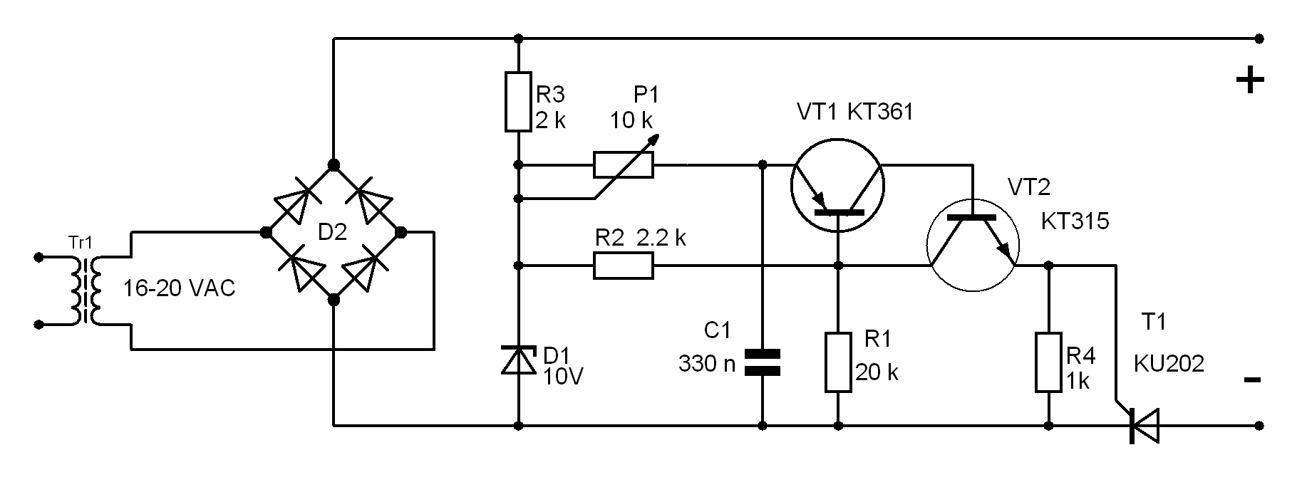
აკუმულატორის დამუხვის დენის მარტივი რეგულატორი.

 

 

 

სტაბილიზირებული დენის რეგულატორი.